通知公告
关键字:
搜索栏目:
 首页 >> 通知公告
2015年上半年浙江省抗菌药物临床应用监测网上报情况总结
作者:浙江质控 时间:2015-11-06 点击:2507 来源:浙江省医院药事管理质控中心网

 浙江省共有83家医院参与了卫计委抗菌药物临床应用监测网的数据上报工作,其中51家为卫计委监测单位,32家为浙江省监测单位,现将2015年上半年的上报数据做简单的总结。

卫计委抗菌药物临床应用监测网需要每月上报病历和相关数据,主要包括15份手术病历,15份非手术病历,100张门诊处方,100张急诊处方,季度抗菌药物消耗数量等,从上报的数据中可以得到医院门诊处方抗菌药物使用率(%),门诊处方注射药物使用百分率(%),抗菌药物使用强度,住院患者抗菌药物使用百分率(%),手术预防用抗菌药物平均使用天数等抗菌药物相关的指标。浙江省具体上报情况和全省的抗菌药物相关指标的平均水平如下:

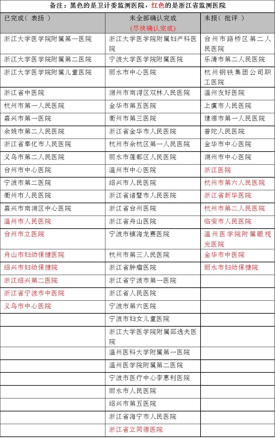
115份手术病历和15份非手术病历的录入情况

已完成所有病历录入的单位20家,病历录入未全部确认完成的单位46家,未上报病历的单位17家(其中9家为卫计委监测单位),汇总情况和具体名单见表1

1  20151-6月各监测单位30份病历录入情况

 

 



注:(很多医院可能是由于上报后未确认完成,请勿必在数据输入完毕用IE8浏览器在完成情况一栏中确认完成!上报单位可以自行在统计功能项下查看有无确认完成,显示绿点代表完成。

2从监测网中得到的浙江省抗菌药物相关指标的平均水平见表2~5

2门诊处方抗菌药物使用率和注射药物使用率

3 住院患者抗菌药物使用率

4 手术预防用抗菌药物使用天数

5抗菌药物使用强度

 


由于多家单位没有及时完成病历和数据的上报,特别是抗菌药物使用强度,只有五十几家单位上报了该项数据,所以统计的平均数据和浙江省的真实数据可能还有偏差,希望各监测单位要重视此项工作,每月月底之前及时完成上个月的病历和相关数据的上报。

                                             2015.11.6

                       卫计委抗菌药物临床应用检测网浙江省分网中心


返回>>>
浙江省医院药事管理质控中心网 版权所有@2008 All Right Reserved。 浙江省医院药事管理质控中心主办
地址:杭州市庆春路79号(310003)        Email:zhejiangyszk@163.com
建议浏览器IE6.0+ 分辨率:1024*768以上